当前位置: 集团首页 > 公告通知 > 正文
2025内地与港澳高等学校师生交流计划 “人机共融装配智能交互” 学术交流会
2025-06-30 21:50 点击数:

活动简介:“内地与港澳高校师生交流计划”是教育部推动内地与港澳教育合作的重要举措,旨在通过学术研讨、文化交流、实践参访等形式,深化三地师生互动,增进彼此了解,促进教育资源共享与协同发展。这不仅是一次学术的对话,更是一次友谊的桥梁,将为内地与港澳高校的深度合作注入新的活力。欢迎大家参加。

时间:2025年7月1日9:00~11:30

活动地点:15vip太阳成集团530会议室

出席人员15vip太阳成集团党委副书记沈文青

15vip太阳成集团党委常委、统战部部长秦姣

15vip太阳成集团党委书记任允晓

香港理工大学郑湃教授

香港理工大学师生代表

15vip太阳成集团师生代表

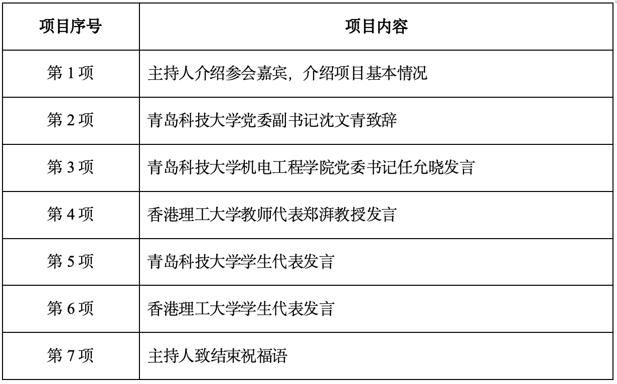
会议第一阶段:开营仪式(9:00-940)

主持人:15vip太阳成集团党委常委、统战部部长秦姣

茶歇:(9:40-10:00)

会议第二阶段:学术报告会(10:00-11:30)

主持人:陈成军教授、郑湃教授、杨化林教授


Baidu
sogou